銷售經理:劉經理
銷售電話:18053601282
銷售QQ:858406657
公司地址:山東省濰坊市高新區金馬路一號歐龍科技園
匠心于行,品質看得見
銷售經理:劉經理
銷售電話:18053601282
銷售QQ:858406657
公司地址:山東省濰坊市高新區金馬路一號歐龍科技園














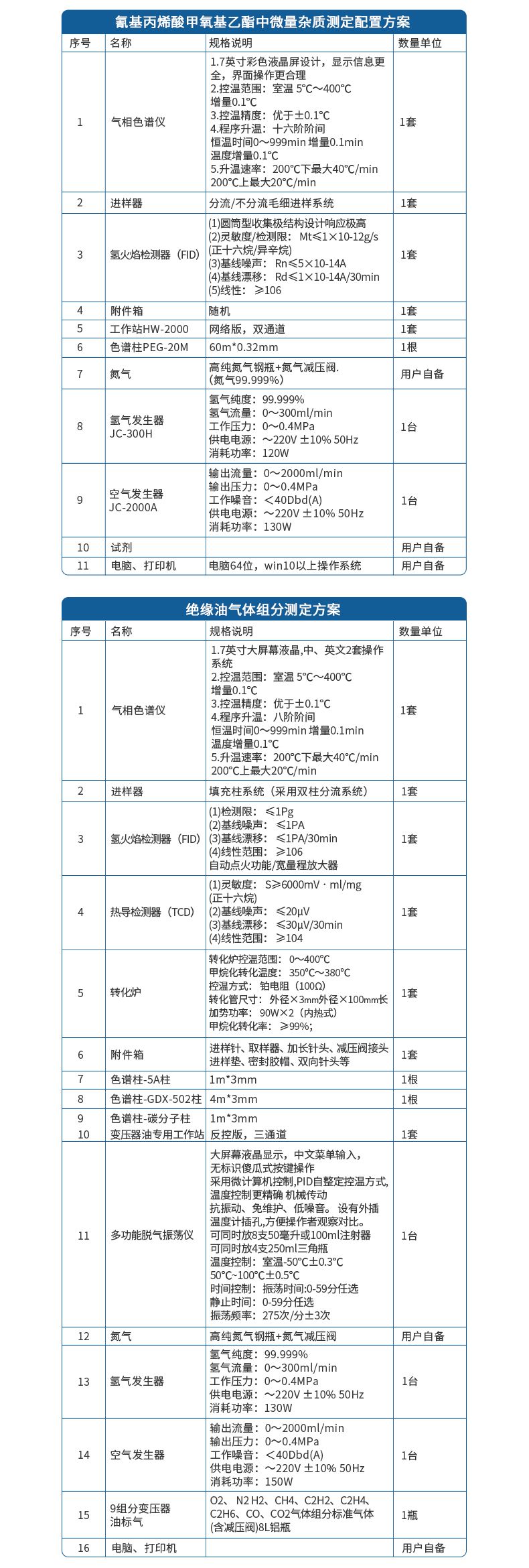
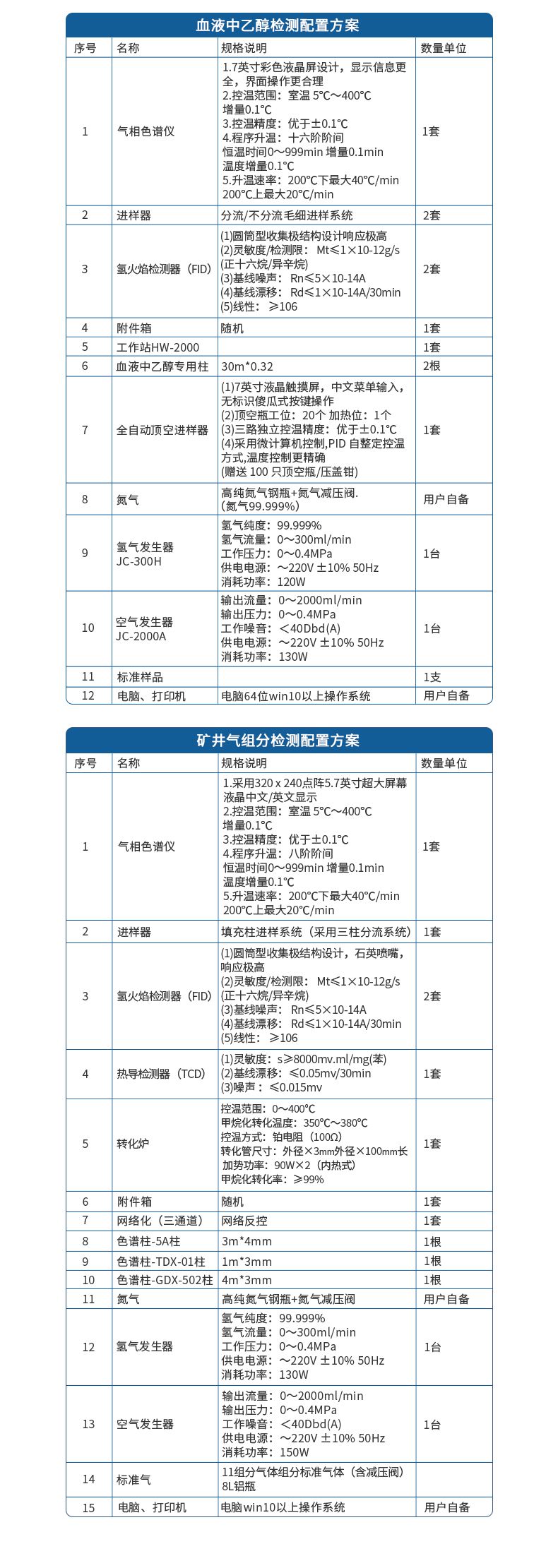
| 分析項目 | 血液中乙醇、甲醇、正丙醇、丙酮、異丙醇和正丁醇檢測 | |||
| 依據標準 | GB/T 42430-2023 血液、尿液中乙醇、甲醇、正丙醇、丙酮、異丙醇和正丁醇檢驗 | |||
| 一、氣相色譜儀 | ||||
| 主要特點 | 1、采用7寸彩色液晶屏設計,顯示信息更全,界面操作更合理,滿足不同的用戶需求;2、支持網絡反控工作站,以太網通信接口、內置IP協議棧,實現遠程控制。3、支持六路溫控和十六階程序升溫,最大保護450度;4、FID檢測器自動點火,無需手動操作;5、具有界面簡單、數據處理功能強大,實現GC整套分析管理工作的嚴謹及高效自動化;6、智能控制后開門系統,自動跟蹤溫度并動態調整 ,風門角度,即使室溫附近也可實現精密的溫度控制; 7、超溫保護功能:任一路超過設定的溫度,儀器自動并報警。8、壓力保護,載氣壓力過低時自動關閉控溫,保護色譜柱。 | |||
| 氣相色譜儀 | 主機 | 1.控溫范圍:室溫 5℃~400℃ 增量0.1℃ 2.控溫精度:優于±0.1℃3.程序升溫:十六階階間恒溫時間0~999min 增量0.1min 溫度增量0.1℃ 4.升溫速率:200℃下最大40℃/min 200℃上最大20℃/min | 1套 | |
| 進樣器 | 分流/不分流毛細進樣系統 | 2套 | ||
| 檢測器 | 氫火焰檢測器(FID)(1)圓筒型收集極結構設計響應極高(2)靈敏度/檢測限: Mt≤1×10-12g/s(正十六烷/異辛烷)(3)基線噪聲: Rn≤5×10-14A(4)基線漂移: Rd≤1×10-14A/30min(5)線性: ≥106 | 2套 | ||
| 附件箱 | 隨機 | 1套 | ||
| 色譜柱 | 血液中乙醇專用柱 | 30m*0.32 | 2根 | |
| 工作站 | YP-2000 | 1套 | ||
| 二、氣相色譜儀配套設備 | ||||
| 前處理 | 全自動頂空進樣器 | (1)7 寸液晶觸摸屏,中文菜單輸入,無標識傻瓜式按鍵操作(2)頂空瓶工位:20個 加熱位:1個(3)三路獨立控溫精度:優于±0.1℃(4)采用微計算機控制,PID 自整定控溫方式,溫度控制更精確(贈送 100 只頂空瓶/壓蓋鉗) | 1套 | |
| 氣源 | 氮氣 | 高純氮氣鋼瓶+氮氣減壓閥.(氮氣99.999%) | 1瓶 | 用戶自備 |
| 氫氣發生器JC-300H | 氫氣純度:99.999%氫氣流量:0~300ml/min 工作壓力:0~0.4MPa供電電源:~220V ±10% 50Hz消耗功率:120W | 1臺 | ||
| 空氣發生器JC-2000A | 輸出流量:0~2000ml/min 輸出壓力:0~0.4MPa工作噪音:<40Dbd(A)供電電源:~220V ±10% 50Hz消耗功率:130W | 1臺 | ||
| 其他 | 標準樣品 | 1套 | 用戶自備 | |
| 電腦、打印機 | 電腦64位win10以上操作系統 | 1套 | 用戶自備 | |
土壤養分檢測儀——科學測土的多功能工具
2025-09-17過濾器完整性檢測儀-有效測損,確保濾芯高效運行
2024-11-01牛奶分析儀可以檢測哪些營養指標?
2024-06-05塵埃粒子計數器為生產環境提供實時數據
2024-12-06液體密度計測量液體的工作原理是什么?
2024-03-26潔凈室的可靠衛士-新型塵埃粒子計數器解析
2024-09-20手持葉面積儀的原理與應用范圍分享
2024-04-23便攜式COD測定儀:實時監測水質,保障環境安全
2024-02-06激光測距儀怎么調單位?簡便操作指南
2025-04-16如何選擇適合的食品安全檢測儀?
2024-02-20智能水流監測:明渠流量計讓測量更高效
2024-12-20樹木年輪分析儀如何測量工作?
2024-05-30